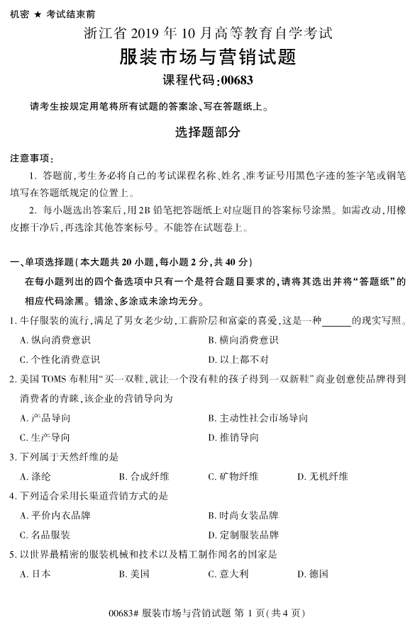
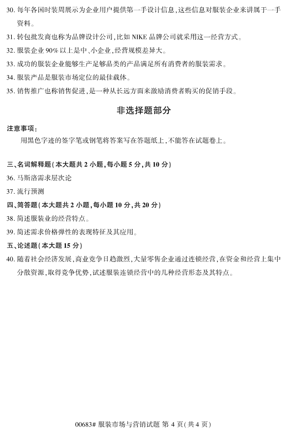
2019年已經要接近尾聲了,但是對于想要報考2020年4月份浙江自考的考生們來說,現階段考生們自考可以開始進行復習備考工作。并且在復習備考中,適當地真題訓練是十分必要的,所以浙江專升本為各位考生們整理了2019年10月浙江自考00683服裝市場與營銷試題。








想了解更多備考資料,考生們可以繼續關注浙江專升本。
展開全文
—— 沒找你想要的專升本資訊?預約免費咨詢 ——
你的姓名
*聯系方式
就讀年級
就讀專業
立即預約

浙江專升本聲明
(一)由于考試政策等各方面情況的不斷調整與變化,本網站所提供的考試信息僅供參考,請以權威部門公布的正式信息為準。
(二)本網站在文章內容來源出處標注為其他平臺的稿件均為轉載稿,免費轉載出于非商業性學習目的,版權歸原作者所有。如您對內容、版權等問題存在異議請于我們聯系,我們會及時處理。
文章來源于網絡,如有侵權,請聯系刪除

福利領取
成考報名
自考報名
教師資格證
專升本報名
四級報名



