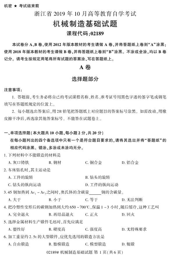
在備考浙江自考本科過程中,對于真題的把握可以幫助考生們更好的了解考試的重點。所以今天小編為各位考生們帶來了2019年10月浙江自考02189機械制造基礎試題。












【結尾】考生如果想獲得更多關于浙江專升本相關資訊,如浙江專升本政策公告、統招專升本、成考專升本、自考專升本、網教專升本、專升本常見問題等相關信息,敬請關注我們浙江專升本網(http://m.205760.com/)。
展開全文
—— 沒找你想要的專升本資訊?預約免費咨詢 ——
你的姓名
*聯系方式
就讀年級
就讀專業
立即預約

浙江專升本聲明
(一)由于考試政策等各方面情況的不斷調整與變化,本網站所提供的考試信息僅供參考,請以權威部門公布的正式信息為準。
(二)本網站在文章內容來源出處標注為其他平臺的稿件均為轉載稿,免費轉載出于非商業性學習目的,版權歸原作者所有。如您對內容、版權等問題存在異議請于我們聯系,我們會及時處理。
文章來源于網絡,如有侵權,請聯系刪除

福利領取
成考報名
自考報名
教師資格證
專升本報名
四級報名



