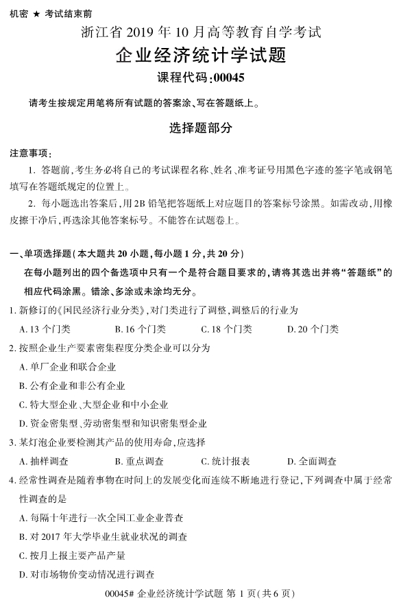
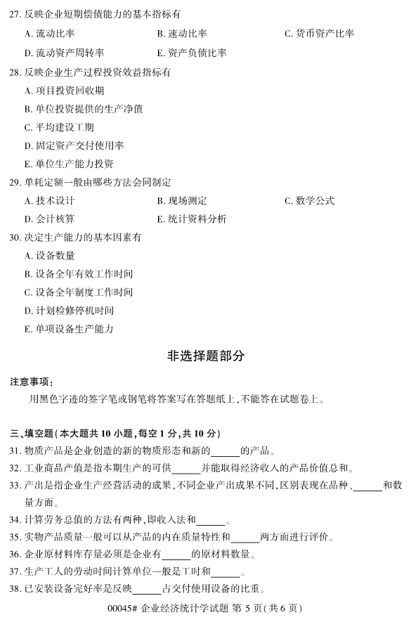
對于考生們來說,雖然還有4個月才會迎來2020年4月份的浙江自考,但是這中間真正留給考生們復習備考的時間其實不是很多。所以,考生們如果想要盡早通過浙江成人自考拿到自考本科畢業證,必須要盡早開始復習備考工作。為了幫助考生們復習備考,小編整理了2019年10月浙江自考00045企業經濟統計學試題。












【結尾】以上就是關于2019年10月浙江自考專升本00045企業經濟統計學試題的全部內容,考生如果想獲得更多關于浙江專升本相關資訊,如浙江專升本政策公告、統招專升本、成考專升本、自考專升本、網教專升本、專升本常見問題等相關信息,敬請關注我們浙江專升本網(http://m.205760.com/)。
展開全文
—— 沒找你想要的專升本資訊?預約免費咨詢 ——
你的姓名
*聯系方式
就讀年級
就讀專業
立即預約

浙江專升本聲明
(一)由于考試政策等各方面情況的不斷調整與變化,本網站所提供的考試信息僅供參考,請以權威部門公布的正式信息為準。
(二)本網站在文章內容來源出處標注為其他平臺的稿件均為轉載稿,免費轉載出于非商業性學習目的,版權歸原作者所有。如您對內容、版權等問題存在異議請于我們聯系,我們會及時處理。
文章來源于網絡,如有侵權,請聯系刪除

福利領取
成考報名
自考報名
教師資格證
專升本報名
四級報名



